中国卡车信息网 >> 政策法规 >> 正文
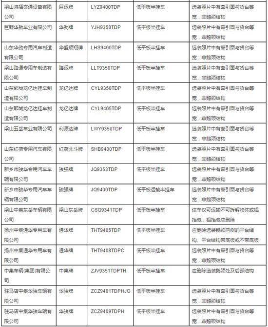
速来围观!有49款低平板半挂车不合规要整改,有没有你家车?
文章来源:中机车辆技术服务中心 作者: 发布日期:2017年06月05日
分享按钮
各相关汽车企业:
以下低平板半挂车不符合现行《公告》管理规定。请相关企业尽快整改。
中机车辆技术服务中心
2017年6月1日
▋新闻关键词:
·
更多>>
▋市场动态其它相关新闻
2016-08-31
·9月21日起实施!交通运输部正式发布《超限运输车辆行驶公路管理规定》
2016-08-01
·大局定!2016版GB1589等4项新国家标准正式发布实施!
2016-08-22
·超限超载认定标准终于统一了!
2016-06-17
·2016年1-5月重、中、轻、微卡车企业销量TOP10排名
2017-05-08
·未贯彻执行好?交通部再次发文严令全国统一执行超限认定标准!
2016-08-04
·【原创】华菱星马高层领导人事大调整内幕
2016-05-04
·交通运输部关于修改《机动车维修管理规定》的决定(交通运输部令2016年第37号
2016-06-21
·【原创】黄刚谢幕,杨青登场!东风商用车管理高层大换血!
2016-08-24
·超载超限还扣驾照分数!9月21日之后货运治理堪称史上最严!
2016-09-18
·限重限高4米是硬伤 集装箱运输影响巨大
信息检索
阅读排行
延长卡车寿命,滤芯保养周期全面解析!
2025-03-14 11:01:29
0
“植”此新绿,270马力大四缸加持,乘龙H5大单桥的大效益
2025-03-14 10:58:15
0
陕汽重卡同朔区域服务转型 “陕耀店战略签署暨批量交车仪式”圆满落幕!
2025-03-14 10:56:00
0
陕汽新明珠载货车新品上市发布!
2025-03-14 10:50:37
0
运输搭档好好选,开着领途“钱”路宽!
2025-03-14 10:45:15
0
中国重汽第九代S-AMT集成式变速箱,以数智化 “硬控” 高效运输
2025-03-14 10:42:41
0
【原创视频】福田再夺第一、重汽超长安夺第二!十强格局大变!1-2月商用车销量10强排名出炉
2025-03-13 17:31:39
0
【原创视频】中国重汽再夺第一!北奔超江淮!1-2月中国牵引车销量10强排名出炉
2025-03-13 17:30:11
0
高效节能黑科技!陕汽X5000E自适应动能回收,满载山路省电无忧!
2025-03-13 17:28:28
0
喜迎开门红,汕德卡十重豪礼等您来拿!
2025-03-13 17:26:18
0
关键字
最新专题
图片
视频
中国重汽T5G单发洗扫车
82357