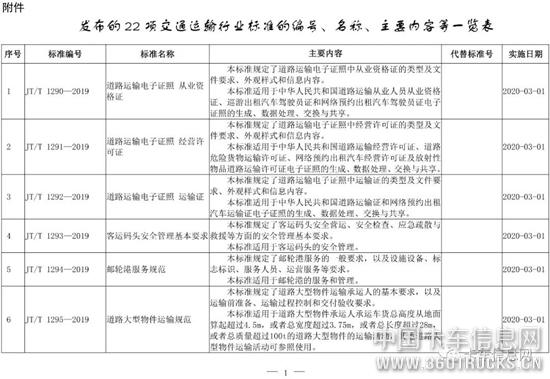
12月27日,交通运输部下发关于《道路运输电子证照 从业资格证》等22项交通运输行业标准的公告。
《中国卡车信息网》获悉,本次发布的22项交通运输行业标准涵盖了道路运输电子证照、道路大型物件运输等系列相关政策,并且均于2020年3月1日开始实施。
政策原文:

《道路运输电子证照 从业资格证》等22项交通运输行业标准(2019年第6批,见附件)业经审查通过,现予发布。以上标准由人民交通出版社股份有限公司出版,并在交通运输部官方网站上公告。
附件:发布的22项交通运输行业标准的编号、名称、主要内容等一览表
交通运输部
2019年12月24日
文档附件:











