5月6日,国务院复工复产推进工作机制国际物流工作专班公布了54家第一批国际物流运输重点联系企业名单,并要求各企业重点做好组建专门国际物流保障队伍、及时完成国际物流保障任务、按时接入国际物流信息系统、认真做好相关信息报送四个方面工作,充分发挥重点企业主力军作用,全力维护国际物流供应链稳定。
在国务院复工复产推进工作机制下,交通运输部会同外交部、工业和信息化部、商务部等12个部门成立了国际物流工作专班(简称专班),协调解决疫情期间国际物流中存在的问题,统筹各种运输方式,全面提升国际货运能力,做好保通保运保供工作。
为加强统筹调度,专班决定建立国际物流运输重点联系企业制度,按照运力资源充足、网络覆盖健全、运输组织高效、经营信誉良好的原则,组织遴选了首批54家重点联系企业,其中包括4家综合物流企业、10家中欧班列运营企业、1家国际航运企业、2家国际航空货运企业、2家国际寄递物流企业及35家国际道路运输企业。
专班要求各重点联系企业制定工作预案,遴选经验丰富、专业素质强的人员和技术状况良好的运输工具,成立专门保障队伍,做好运输保障准备工作;指定专人及时响应国际物流运输需求,认真制定运输组织方案,及时安排运力,全程跟踪保障。
(作者:梁熙明 马明)
第一批国际物流运输重点联系企业
(共54家)
一、综合物流重点联系企业(4家)
1.招商局集团有限公司(含海运、中欧班列)
2.菜鸟网络科技有限公司
3.北京京东世纪贸易有限公司(京东集团)
4.德邦物流股份有限公司
二、中欧班列重点联系企业(10家)
1.苏州市国际班列货运有限公司
2.汉欧国际物流有限公司
3.西安国际陆港多式联运有限公司
4.西安自贸港建设运营有限公司
5.义乌市天盟实业投资有限公司
6.郑州国际陆港开发建设有限公司
7.中铁国际多式联运有限公司
8.渝新欧(重庆)物流有限公司
9.新疆大陆桥集团有限责任公司
10.成都国际铁路班列有限公司
三、国际海运重点联系企业(1家)
1.中国远洋海运集团有限公司
四、国际航空货运重点联系企业(2家)
1.中国国际货运航空有限公司
2.中国货运航空有限公司
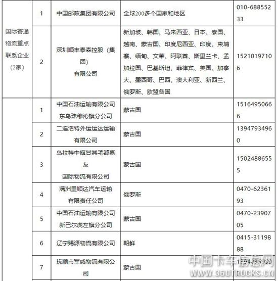
五、国际寄递物流重点联系企业(2家)
1.中国邮政集团有限公司
2.深圳顺丰泰森控股(集团)有限公司
六、国际道路货运重点联系企业(35家)
1.中国石油运输有限公司东乌珠穆沁旗分公司
2.二连浩特外运运达运输有限公司
3.乌拉特中旗甘其毛都嘉友国际物流有限公司
4.满洲里顺达汽车运输有限责任公司
5.中国石油运输有限公司新巴尔虎左旗分公司
6.辽宁赐源物流有限公司
7.抚顺市军威物流有限公司
8.丹东交通物流有限公司
9.大连交通运输集团有限公司
10.抚顺华豐运输有限公司
11.延吉聚星物流运输有限公司
12.珲春市路路发物流有限公司
13.吉林宇别尔运输集团有限公司
14.珲春振林物流有限公司
15.延吉市友谊联运有限公司
16.黑龙江省龙运(集团)股份有限公司
17.大庆石油管理局运输公司
18.东宁市道路运输服务有限责任公司
19.绥芬河广泰甩挂运输有限责任公司
20.黑河市龙江口岸货运有限公司
21.南宁巨力物流有限公司
22.广西祥祥国际物流有限公司
23.东兴市中越物流有限公司
24.南宁鑫金航物资有限公司
25.南宁震洋物流有限公司
26.云南昆明交通运输集团有限公司
27.云南金鹿物流有限公司
28.云南华驿国际物流有限责任公司
29.云南远泽物流有限责任公司
30.云南营家优鲜供应链有限公司
31.艾尔布勒斯运输(新疆)有限公司
32.霍尔果斯华鑫交通服务有限责任公司
33.新疆旺东国际物流有限公司
34.喀什中程国际货运代理有限责任公司
35.新疆叶力达国际贸易有限公司














