2020年8月12日,工业和信息化部装备工业一司公开征求对强制性国家标准《燃气汽车燃气系统的安装要求(征求意见稿)》和《客车结构安全要求<第1号修改单>(征求意见稿)》的意见。
其中,《燃气汽车燃气系统的安装要求》(征求意见稿)编制说明中指出,GB19239-2013《燃气汽车专用装置的安装要求》以及GB/T 20734-2006《液化天然气车专用装置安装要求》早已不能适应液化天然气汽车技术发展要求,修订GB19239-2013《燃气汽车专用装置的安装要求》以及GB/T 20734-2006《液化天然气车专用装置安装要求》势在必行。
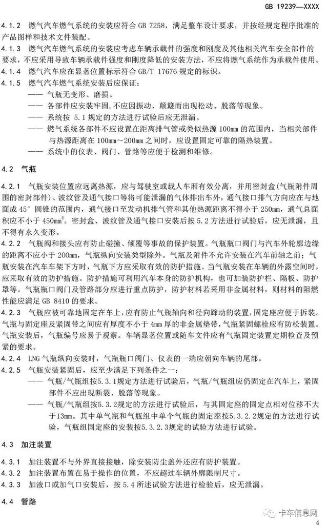
今年6月,燃气汽车标准工作组在线上召开了燃气汽车标准工作组的第五次会议,针对GB 19239修订草稿和编制说明进行了评审,标准内容修改如下:
1、标准的适用改为:本标准适用于可以使用压缩天然气(以下简称 CNG)/液化天然气(以下简称 LNG)/液化石油气(以下简称 LPG)作为燃料的燃气汽车,其他类型燃气汽车参照执行。
2、加注装置定义改为:加气(液)时,与加气(液)枪或回气枪连接的组件,加气(口)不应该超过车辆外廓限值尺寸50cm,明确“50cm”这一数据的来源,或删除。
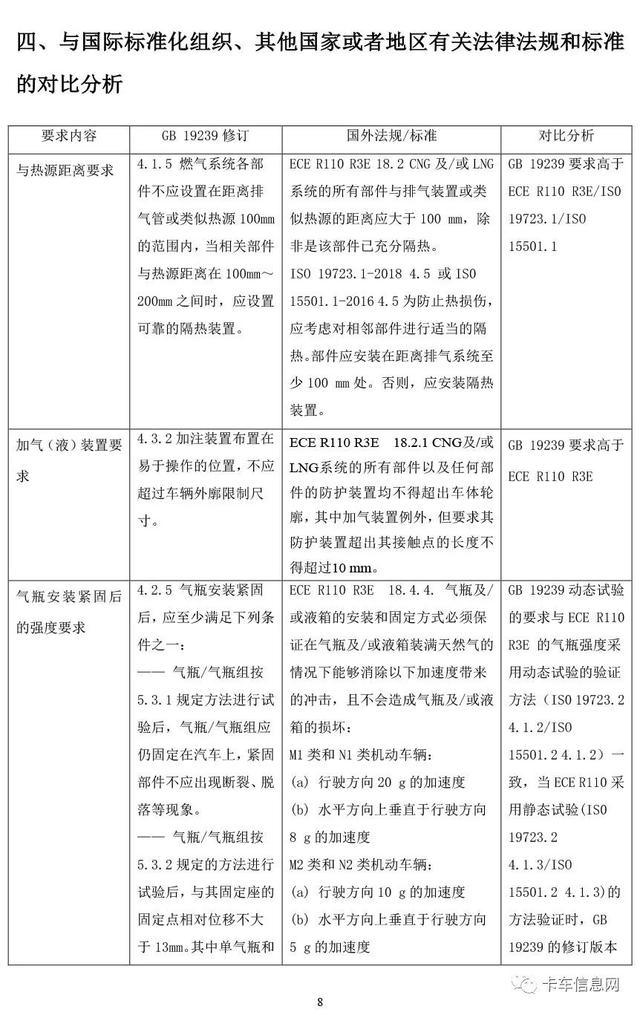
3、气瓶阀与汽车外廓边缘的距离不应小于200mm,增加气瓶纵向安装类型除外的要求。
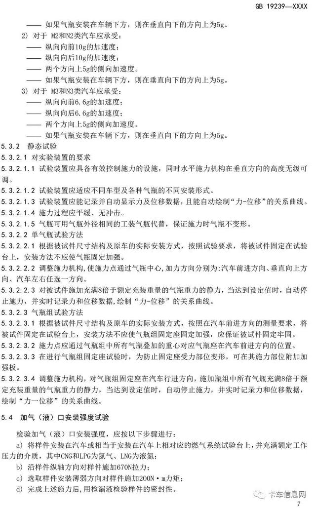
4、气瓶固定座的强度要求由全部符合静态和动态试验要求,改为符合任一条件即可。
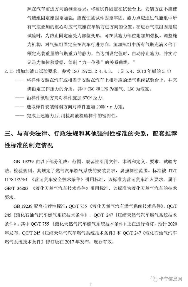
5、增加工作压力35MPa 的CNG系统气密性要求。
6、修改气瓶安装强度试验中试验工装要求,取消额定工作压力要求,仅要求充装质量。
7、气瓶动态试验要求同ECE R110 R3E 18.4.4或ISO 19723.1 4.4.3保持一致。
8、增加气瓶组施力点要求:施力点应通过气瓶组中所有气瓶叠加的重心对应气瓶座在车辆前进的位置。
9、增加强度试验的视同情况要求。
同时,编制说明中强调,本标准为修订,全部替代GB 19239-2013《燃气汽车燃气系统的安装要求》和GB/T 20734-2006 《液化天然气汽车专用装置安装要求》两项标准。所涉及到的产品主要包括,可以使用压缩天然气作为燃料的燃气汽车。
编制说明中还指出,该标准修订发布后,不需要进行技术改造,无额外的成本投入,没有老旧产品退出市场等问题。建议发布日期之后6个月实施。
附件1:GB 19239 燃气汽车燃气系统的安装要求(征求意见稿)
附件2:GB 19239 燃气汽车燃气系统的安装要求(征求意见稿)编制说明







