近日,工业和信息化部组织完成《燃气汽车燃气系统的安装要求》强制性国家标准的修订工作(见附件1)。对燃气汽车燃气系统的安装要求、试验方法、检验规则及实施过渡期做了新的规定。标准正式发布后,2022年7月1日起开始实施。
《燃气汽车燃气系统的安装要求》主要修订内容为:
1、适用范围增加了液化天然气汽车燃气系统,并修订适用车型描述,取消工作压力要 求。(见第 1 章)
2、增加引用 GB/T 13005、GB/T 34510 界定的术语和定义,增加加注装置术语定义。(见 第 3 章)
3、增加液化天然气汽车燃气系统的要求符合 QC/T 755 的有关规定。(见 4.1.1,2013 年版的 4.1.1)
4 、修订燃气系统的安装与车辆承载件的关系,保持与 GB7258 要求一致(见 4.1.3,2013 版的 4.1.3)
5、修订燃气汽车燃气系统安装后应保证的要求,保持与 GB 7258 要求一致;系统按 5.1 的方法进行试验时,LNG 燃气系统应先进行冷试,取消阀门、管路等应便于检测和维修 的要求
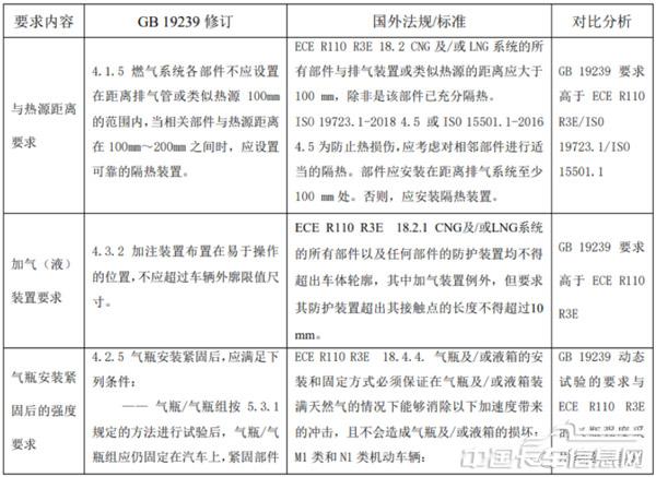
6、修订气瓶与热源和驾驶室或载人车厢要求表述,明确通气口总面积要求为1个气瓶。(见 4.2.1,2013 年版的 4.2.1)7、修订气瓶阀和接头防护措施的要求:气瓶纵向安装类型时,不受气瓶阀与汽车外轮 廓 200mm 的要求限值;增加气瓶阀门及管路部分的防护要求。明确了气瓶表面为非金属 材料时的防护要求。(见 4.2.2,2013 年版的 4.2.2)
8、修订气瓶与固定座的安装要求,引用 GB/T 20734-2006 4.2.2.1“不应采用导致气 瓶强度和刚度降低的安装方法,如在瓶体上焊接、挖补等”,增加安装后气瓶编号要求。(见 4.2.3,2013 年版的 4.2.3)
9、增加 LNG 气瓶车辆纵向安装的要求。(见 4.2.4,引用 GB/T 20734-2006 4.2.2.3) —— LNG 气瓶纵向安装时,气瓶瓶口阀门、仪表的一端应朝向车辆的尾部
10、在 GB19239-2013 中,气瓶在安装紧固后,应满足的要求,仅说明为气瓶,未明确 气瓶组的要求,现将气瓶改为气瓶/气瓶组;针对气瓶静态强度试验的要求,区分单个气瓶和气瓶组,气瓶组的要求引用 GB/T 19239-2003 4.2.8 或 GB/T 19240-2003 4.2.4, 增加不同结构气瓶组的要求(见 4.2.5,2013 版的 4.2.4)
11、修订加注装置要求,增加加注装置防护装置和加注装置不超过车辆外廓限值尺寸。(见 4.3,2013 年版的 4.3)
12、修订管路要求,由高压管路扩展至低压管路,并增加低温管路要求。(见 4.4,2013 年版的 4.4,低温管路要求见 GB/T 20734-2006 4.2.3.4)
13、修订压力、温度、液量显示装置要求。(见 4.5, 2013 年版的 4.5)
14 、取消减压调节器、蒸发调压器安装在振动较小的位置要求,增加汽化器安装要求。(见 4.7,2013 版的 4.7)
15 、QC/T 29009 标准作废,取消所有线路符合 QC/T 29009 要求;无具体指标要求,取 消电子元件的安装应按照电子元件安装技术规范进行。(见 4.9,2013 年版的 4.9)
16、增加燃气泄漏报警装置安装要求。(见 4.10)
17、增加 35MPa 工作压力 CNG 系统泄漏试验要求。(见 5.1.1.2)
18、增加 LNG 系统泄漏试验要求。(见 5.1.3)
19、修订动态强度试验中试验工装和强度要求,其中强度要求与 ECE R110 R3E 18.4.4 或 ISO 19723.1 4.4.3 保持一致。(见 5.3.1,2013 年版的 5.3.1)
20、修订静态强度试验要求,增加实验气瓶可用工装气瓶代替和气瓶组垂直和水平布 置试验方法,引用 GB/T 19239-2003 6.3.2.2 和 GB/T 19240-2003 6.3.2.2 的要求。(见 5.3.2,2013 年版的 5.3.2)
21、增加加液口试验要求,参考 ISO 19723.2 4.4.3。(见 5.4,2013 年版的 5.4)
22、增加气瓶安装型式检验的视同条件。(见 6.2.2)
该标准修订发布后,不需要进行技术改造,无额外的成本投入,没有老旧产品退出 市场等问题。对于新申请型式批准的车型,建议自实施之日起开始执行。对于已获得型式批准的车型,建议自实施之日起第7个月开始执行。
与国际标准化组织、其他国家或者地区有关法律法规和标准相比,GB 19239 修订某些要求要高于国外法规/标准。



此标准全部替代GB 19239-2013《燃气汽车燃气系统的安装要求》和GB/T 20734-2006 《液化天然气汽车专用装置安装要求》两项标准。所涉及到的产品主要包括,可以使用压缩天然气(以下简称 CNG)/液化天然气(以下简称 LNG)/液化石油气(以下简称 LPG)作为燃料的燃气汽车。
在标准批准发布之前,为进一步听取社会各界意见,工信部在其官网上对标准报批稿及编制说明(见附件2)予以公示,如有意见可于2021年10月8日前填写《强制性国家标准反馈意见表》(见附件3),并通过电子邮件发送至KJBZ@miit.gov.cn(邮件主题注明:《燃气汽车燃气系统的安装要求》强制性国家标准报批公示反馈)。

















