9月9日,工信部发布了《关于组织开展2021年度道路机动车辆生产企业及产品监督检查工作的通知》(以下简称:《通知》)。《通知》表示,将对已获得《道路机动车辆生产企业及产品准入》许可的道路机动车辆生产企业及产品,进行监督检查工作。
以下为《通知》原文:

关于组织开展2021年度道路机动车辆生产企业及产品监督检查工作的通知
各有关道路机动车辆生产企业:
为深入贯彻落实十九届五中全会精神,统筹发展与安全,督促企业落实主体责任,提高车辆产品的安全性能和节能水平,工业和信息化部装备工业一司决定组织开展2021年度道路机动车辆生产企业及产品监督检查工作。现将有关事项通知如下:
一、检查范围
已获得《道路机动车辆生产企业及产品准入》许可的道路机动车辆生产企业及产品。
二、检查地点
道路机动车辆生产企业、产品经销场所、车辆注册登记地等。
三、检查项目
(一)生产企业准入条件保持情况飞行检查,包括产品设计开发能力、生产能力、产品生产一致性保证能力、售后服务及产品安全保障能力等。
(二)新能源汽车安全体系检查,包括新能源汽车生产企业监测平台运行情况、管理制度、预警模型、应急预案和售后服务体系等。
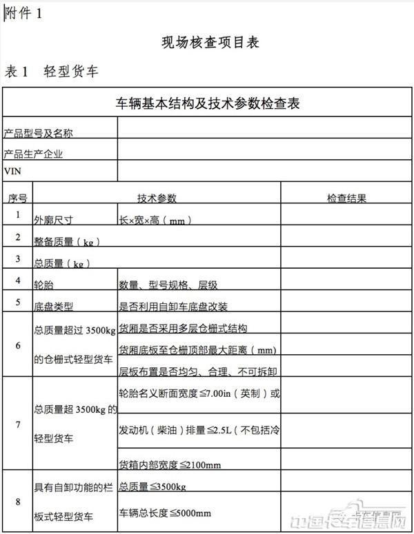
(三)车辆基本结构及技术参数检查,主要包括轻型货车、小微型载客汽车、罐式汽车等产品的外廓尺寸、整备质量、轮胎规格、座椅布置等(见附件1)。
(四)抽取样车送检测机构检测:
1、传统燃油汽车:货车主要包括整车结构参数、侧后防护装置和柴油货车环保能耗等13个项目;专用汽车主要包括整车结构参数、侧翻稳定角、危险货物标记、制动系统、汽车防抱制动性能等15个项目;乘用车主要包括机动车安全、国六排放、燃料消耗量等9个项目(见附件2)。
2、新能源汽车:新能源乘用车主要包括纯电动乘用车技术条件、纯电动续驶里程及电能量消耗量、动力电池能量密度、电动汽车用动力蓄电池单体安全要求、电动汽车用动力蓄电池循环寿命等10个项目;新能源客车主要包括客车结构安全、内饰材料燃烧特性、动力电池能量密度、蓄电池单元热失控试验、电动汽车用动力蓄电池循环寿命等13个项目;新能源专用车主要包括电动汽车安全要求、纯电动续驶里程及电能量消耗量、电动汽车用动力蓄电池循环寿命等6个项目(见附件3)。
各有关生产企业要高度重视,积极配合监督检查工作,落实生产企业主体责任。
特此通知。
附件:1.现场核查项目表.wps
2.传统燃油汽车生产一致性抽样检测项目表.wps
3.新能源汽车生产一致性抽样检测项目表.wps
工业和信息化部装备工业一司
2021年9月9日













