卡车信息网 >> 政策法规 >> 正文
调整不合理罚款!车型参数不符不发道路运输证!《道路运输车辆技术管理规定》有新变化
文章来源:中国卡车信息网  作者:  发布日期:2022年01月18日  
分享按钮

为贯彻《中华人民共和国安全生产法》《中华人民共和国节约能源法》等法律规定,落实国务院“放管服”改革、推进物流降本增效等决策部署,进一步优化完善道路运输车辆技术管理制度,近日,交通运输部运输服务司组织对《道路运输车辆技术管理规定》进行了修订,并下发了征求《道路运输车辆技术管理规定》(修订征求意见稿)意见的函,意见反馈时间截止到2022年1月24日。

原文如下:

调整不合理罚款!《道路运输车辆技术管理规定》有新变化


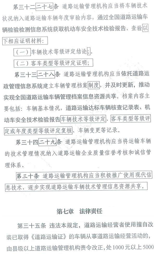
调整不合理罚款!《道路运输车辆技术管理规定》有新变化


调整不合理罚款!《道路运输车辆技术管理规定》有新变化


调整不合理罚款!《道路运输车辆技术管理规定》有新变化


调整不合理罚款!《道路运输车辆技术管理规定》有新变化


调整不合理罚款!《道路运输车辆技术管理规定》有新变化


调整不合理罚款!《道路运输车辆技术管理规定》有新变化


调整不合理罚款!《道路运输车辆技术管理规定》有新变化


调整不合理罚款!《道路运输车辆技术管理规定》有新变化


调整不合理罚款!《道路运输车辆技术管理规定》有新变化


调整不合理罚款!《道路运输车辆技术管理规定》有新变化


调整不合理罚款!《道路运输车辆技术管理规定》有新变化


调整不合理罚款!《道路运输车辆技术管理规定》有新变化


调整不合理罚款!《道路运输车辆技术管理规定》有新变化


调整不合理罚款!《道路运输车辆技术管理规定》有新变化


调整不合理罚款!《道路运输车辆技术管理规定》有新变化


调整不合理罚款!《道路运输车辆技术管理规定》有新变化


调整不合理罚款!《道路运输车辆技术管理规定》有新变化


调整不合理罚款!《道路运输车辆技术管理规定》有新变化


调整不合理罚款!《道路运输车辆技术管理规定》有新变化


调整不合理罚款!《道路运输车辆技术管理规定》有新变化


调整不合理罚款!《道路运输车辆技术管理规定》有新变化


调整不合理罚款!《道路运输车辆技术管理规定》有新变化


调整不合理罚款!《道路运输车辆技术管理规定》有新变化


调整不合理罚款!《道路运输车辆技术管理规定》有新变化



▋新闻关键词:
信息检索
关键字
最新专题
图片