政策历程图
从行业政策发展历程来看,“十五”规划之前的汽车行业规划主要聚焦在汽车工业本身,“十五”规划首次提出了推动发展“混合动力”汽车行业。“十二五”规划中国家正式提出发展新能源汽车,至此新能源重卡作为新能源汽车领域产品之一,迎来了行业发展政策红利期。

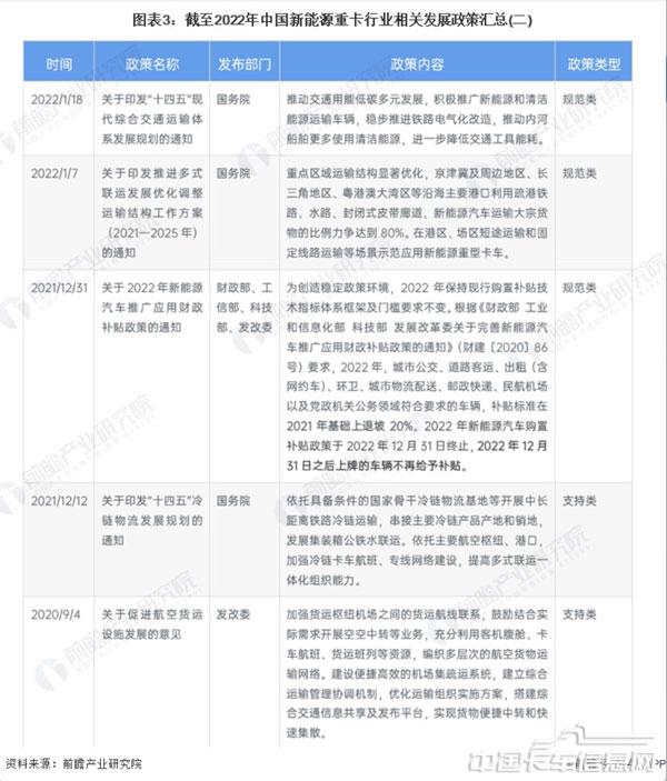
国家层面政策汇总及解读
——国家层面新能源重卡行业政策汇总
整体来看,中国政策鼓励新能源重卡行业发展进步。一方面,国家对新能源汽车购置补贴延期,促进新能源汽车行业持续发展;另一方面,在双碳政策影响下,国家对于重卡碳排放等相关要求进一步提高,重卡高污染高排放汽车出清现象严重,两大因素综合促进中国新能源重卡行业发展。



——环保政策发展解读
新能源重卡被视为全球环保发展大趋势下,传统重卡的主要替代产品,因此环保政策的演变对行业发展起到重要推动作用。新中国成立70年以来的环境保护战略政策历史变迁与发展划分为6个阶段:非理性战略探索阶段(1949-1971年);建立环境保护三大政策和八项管理制度的环境保护基本国策(1972-1991年);强化重点流域、区域污染治理的可持续发展战略(1992-2000年);控制污染物排放总量、推进生态环境示范创建的环境友好型战略(2001-2012年);推进环境质量改善和“美丽中国”建设的生态文明战略(2013-2020年);“双碳战略”:2030年前实现碳达峰(2021年至今)。

——重型燃气车排放政策解读
目前,我国已经于2019年7月1日实施了重型燃气车国六标准,2020年7月1日实施了轻型车和公交、环卫、邮政等重型城市车辆国六标准。与国五标准相比,重型车国六标准要求进一步加严,氮氧化物和颗粒物限值分别减低77%和67%。排放标准的升级,也促进了我国排放控制技术与世界标准接轨升级,助力我国汽车和相关零部件行业对外发展。
2018年6月,生态环境部与市场监管总局共同发布国家标准《重型柴油车污染物排放限值及测量方法(中国第六阶段)》,规定自2021年7月起,全国范围实施重型柴油车国六排放标准。重型柴油车国六排放标准的实施,标志着我国汽车标准全面进入国六时代,基本实现与欧美发达国家接轨。
2021年4月26日,生态环境部发布了《关于实施重型柴油车国六排放标准有关事宜的公告》(下称:《公告》)。《公告》明确,自2021年7月1日起,全国范围全面实施重型柴油车国六排放标准,禁止生产、销售不符合国六排放标准的重型柴油车(生产日期以机动车合格证上传日期为准,销售日期以机动车销售发票日期为准),进口重型柴油车应符合国六排放标准(进口日期以货物进口证明书签注运抵日期为准)。

——《工业领域碳达峰实施方案》解读
2022年8月,国务院关于碳达峰碳中和决策部署,加快推进工业绿色低碳转型,以重点行业达峰为突破,着力构建绿色制造体系,提高资源能源利用效率,推动数字化智能化绿色化融合,扩大绿色低碳产品供给,加快制造业绿色低碳转型和高质量发展。

各省市区层面政策汇总及解读
——各省市区层面新能源重卡行业政策汇总
全国范围内,仅有部分省份提出了鼓励新能源重卡行业发展相关规划政策,其中以山西、内蒙古、宁夏等省自治区为主,相关政策汇总情况如下:

——31省市区新能源重卡行业发展目标解读
“十四五”期间,我国主要省份提出了新能源重卡行业的发展目标。其中内蒙古对新能源重卡车辆应用推广和充电基础设施领域均提出了量化发展指标。相关规划目标情况如下:













