11月8日消息 为深入贯彻落实党中央、国务院关于碳达峰碳中和决策部署,切实做好建材行业碳达峰工作,日前,工业和信息化部、国家发展和改革委员会、生态环境部、住房和城乡建设部联合印发《建材行业碳达峰实施方案》(以下简称《实施方案》)。
《实施方案》明确,“十四五”期间,建材产业结构调整取得明显进展,行业节能低碳技术持续推广,水泥、玻璃、陶瓷等重点产品单位能耗、碳排放强度不断下降,水泥熟料单位产品综合能耗水平降低3%以上。“十五五”期间,建材行业绿色低碳关键技术产业化实现重大突破,原燃料替代水平大幅提高,基本建立绿色低碳循环发展的产业体系。确保2030年前建材行业实现碳达峰。
《实施方案》明确,要强化建材企业全生命周期绿色管理,大力推行绿色设计,建设绿色工厂,协同控制污染物排放和二氧化碳排放,构建绿色制造体系。推动制定“一行一策”清洁生产改造提升计划,全面开展清洁生产审核评价和认证,推动一批重点企业达到国际清洁生产领先水平。在水泥、石灰、玻璃、陶瓷等重点行业加快实施污染物深度治理和二氧化碳超低排放改造,促进减污降碳协同增效,到2030年改造建设1000条绿色低碳生产线。推进绿色运输,打造绿色供应链,中长途运输优先采用铁路或水路,中短途运输鼓励采用管廊、新能源车辆或达到国六排放标准的车辆,厂内物流运输加快建设皮带、轨道、辊道运输系统,减少厂内物料二次倒运以及汽车运输量。推动大气污染防治重点区域淘汰国四及以下厂内车辆和国二及以下的非道路移动机械。
关于印发建材行业碳达峰实施方案的通知
工信部联原〔2022〕149号
教育部、科技部、财政部、交通运输部、农业农村部、商务部、人民银行、市场监管总局、统计局、工程院、银保监会、能源局、林草局,各省、自治区、直辖市及计划单列市、新疆生产建设兵团工业和信息化主管部门、发展改革委、生态环境厅(局)、住房城乡建设厅(局),有关协会,有关中央企业:
现将《建材行业碳达峰实施方案》印发给你们,请认真贯彻落实。
工业和信息化部
国家发展和改革委员会
生态环境部
住房和城乡建设部
2022年11月2日
建材行业碳达峰实施方案
建材行业是国民经济和社会发展的重要基础产业,也是工业领域能源消耗和碳排放的重点行业。为深入贯彻落实党中央、国务院关于碳达峰碳中和决策部署,切实做好建材行业碳达峰工作,根据《关于完整准确全面贯彻新发展理念做好碳达峰碳中和工作的意见》《2030年前碳达峰行动方案》,结合《工业领域碳达峰实施方案》,制定本实施方案。
一、总体要求
(一)指导思想。
以习近平新时代中国特色社会主义思想为指导,全面贯彻党的二十大精神,坚持稳中求进工作总基调,立足新发展阶段,完整、准确、全面贯彻新发展理念,构建新发展格局,坚持系统观念,处理好发展和减排、整体和局部、长远目标和短期目标、政府和市场的关系,围绕建材行业碳达峰总体目标,以深化供给侧结构性改革为主线,以总量控制为基础,以提升资源综合利用水平为关键,以低碳技术创新为动力,全面提升建材行业绿色低碳发展水平,确保如期实现碳达峰。
(二)工作原则。
坚持统筹推进。加强顶层设计,强化公共服务,加强建材行业上下游产业链协同,保障有效供给,促进减污降碳协同增效,稳妥有序推进碳达峰工作。
坚持双轮驱动。政府和市场两手发力,完善建材行业绿色低碳发展政策体系,健全激励约束机制,充分调动市场主体节能降碳积极性。
坚持创新引领。强化科技创新,促进科技成果转化,加快节能低碳技术和装备的研发和产业化,为建材行业绿色低碳转型夯实基础、增强动力。
坚持突出重点。注重分类施策,以排放占比最高的水泥、石灰等行业为重点,充分发挥资源循环利用优势,加大力度实施原燃料替代,实现碳减排重大突破。
(三)主要目标。
“十四五”期间,建材产业结构调整取得明显进展,行业节能低碳技术持续推广,水泥、玻璃、陶瓷等重点产品单位能耗、碳排放强度不断下降,水泥熟料单位产品综合能耗水平降低3%以上。“十五五”期间,建材行业绿色低碳关键技术产业化实现重大突破,原燃料替代水平大幅提高,基本建立绿色低碳循环发展的产业体系。确保2030年前建材行业实现碳达峰。
二、重点任务
(一)强化总量控制。
1.引导低效产能退出。修订《产业结构调整指导目录》,进一步提高行业落后产能淘汰标准,通过综合手段依法依规淘汰落后产能。发挥能耗、环保、质量等指标作用,引导能耗高、排放大的低效产能有序退出。鼓励建材领军企业开展资源整合和兼并重组,优化生产资源配置和行业空间布局。鼓励第三方机构、骨干企业等联合设立建材行业产能结构调整基金或平台,进一步探索市场化、法治化产能退出机制。(工业和信息化部、国家发展改革委、生态环境部、市场监管总局按职责分工负责)
2.防范过剩产能新增。严格落实水泥、平板玻璃行业产能置换政策,加大对过剩产能的控制力度,坚决遏制违规新增产能,确保总产能维持在合理区间。加强石灰、建筑卫生陶瓷、墙体材料等行业管理,加快建立防范产能严重过剩的市场化、法治化长效机制,防范产能无序扩张。支持国内优势企业“走出去”,开展国际产能合作。(工业和信息化部、国家发展改革委、生态环境部、商务部按职责分工负责)
3.完善水泥错峰生产。分类指导,差异管控,精准施策安排好错峰生产,推动全国水泥错峰生产有序开展,有效避免水泥生产排放与取暖排放叠加。加大落实和检查力度,健全激励约束机制,充分调动企业依法依规执行错峰生产的积极性。(工业和信息化部、生态环境部按职责分工负责)
(二)推动原料替代。
4.逐步减少碳酸盐用量。强化产业间耦合,加快水泥行业非碳酸盐原料替代,在保障水泥产品质量的前提下,提高电石渣、磷石膏、氟石膏、锰渣、赤泥、钢渣等含钙资源替代石灰石比重,全面降低水泥生产工艺过程的二氧化碳排放。加快高贝利特水泥、硫(铁)铝酸盐水泥等低碳水泥新品种的推广应用。研发含硫硅酸钙矿物、粘土煅烧水泥等材料,降低石灰石用量。(工业和信息化部、科技部按职责分工负责)
5.加快提升固废利用水平。支持利用水泥窑无害化协同处置废弃物。鼓励以高炉矿渣、粉煤灰等对产品性能无害的工业固体废弃物为主要原料的超细粉生产利用,提高混合材产品质量。提升玻璃纤维、岩棉、混凝土、水泥制品、路基填充材料、新型墙体和屋面材料生产过程中固废资源利用水平。支持在重点城镇建设一批达到重污染天气绩效分级B级及以上水平的墙体材料隧道窑处置固废项目。(工业和信息化部、国家发展改革委、生态环境部按职责分工负责)
6.推动建材产品减量化使用。精准使用建筑材料,减量使用高碳建材产品。提高水泥产品质量和应用水平,促进水泥减量化使用。开发低能耗制备与施工技术,加大高性能混凝土推广应用力度。加快发展新型低碳胶凝材料,鼓励固碳矿物材料和全固废免烧新型胶凝材料的研发。(工业和信息化部、住房和城乡建设部、科技部按职责分工负责)
(三)转换用能结构。
7.加大替代燃料利用。支持生物质燃料等可燃废弃物替代燃煤,推动替代燃料高热值、低成本、标准化预处理。完善农林废弃物规模化回收等上游产业链配套,形成供给充足稳定的衍生燃料制造新业态,提升水泥等行业燃煤替代率。(工业和信息化部、农业农村部、能源局、林草局按职责分工负责)
8.加快清洁绿色能源应用。优化建材行业能源结构,促进能源消费清洁低碳化,在气源、电源等有保障,价格可承受的条件下,有序提高平板玻璃、玻璃纤维、陶瓷、矿物棉、石膏板、混凝土制品、人造板等行业的天然气和电等使用比例。推动大气污染防治重点区域逐步减少直至取消建材行业燃煤加热、烘干炉(窑)、燃料类煤气发生炉等用煤。引导建材企业积极消纳太阳能、风能等可再生能源,促进可再生能源电力消纳责任权重高于本区域最低消纳责任权重,减少化石能源消费。(工业和信息化部、生态环境部、能源局、林草局按职责分工负责)
9.提高能源利用效率水平。引导企业建立完善能源管理体系,建设能源管控中心,开展能源计量审查,实现精细化能源管理。加强重点用能单位的节能管理,严格执行强制性能耗限额标准,加强对现有生产线的节能监察和新建项目的节能审查,树立能效“领跑者”标杆,推进企业能效对标达标。开展企业节能诊断,挖掘节能减碳空间,进一步提高能效水平。(国家发展改革委、工业和信息化部、市场监管总局按职责分工负责)
(四)加快技术创新。
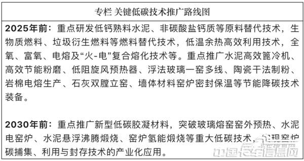
10.加快研发重大关键低碳技术。突破水泥悬浮沸腾煅烧、玻璃熔窑窑外预热、窑炉氢能煅烧等重大低碳技术。研发大型玻璃熔窑大功率“火-电”复合熔化,以及全氧、富氧、电熔等工业窑炉节能降耗技术。加快突破建材窑炉碳捕集、利用与封存技术,加强与二氧化碳化学利用、地质利用和生物利用产业链的协同合作,建设一批标杆引领项目。探索开展负排放应用可行性研究。加大低温余热高效利用技术研发推广力度。加快气凝胶材料研发和推广应用。(工业和信息化部、国家发展改革委、科技部、生态环境部按职责分工负责)
11.加快推广节能降碳技术装备。每年遴选公布一批节能低碳建材技术和装备,到2030年累计推广超过100项。水泥行业加快推广低阻旋风预热器、高效烧成、高效篦冷机、高效节能粉磨等节能技术装备,玻璃行业加快推广浮法玻璃一窑多线等技术,陶瓷行业加快推广干法制粉工艺及装备,岩棉行业加快推广电熔生产工艺及技术装备,石灰行业加快推广双膛立窑、预热器等节能技术装备,墙体材料行业加快推广窑炉密封保温节能技术装备,提高砖瓦窑炉装备水平。(工业和信息化部、国家发展改革委按职责分工负责)
12.以数字化转型促进行业节能降碳。加快推进建材行业与新一代信息技术深度融合,通过数据采集分析、窑炉优化控制等提升能源资源综合利用效率,促进全链条生产工序清洁化和低碳化。探索运用工业互联网、云计算、第五代移动通信(5G)等技术加强对企业碳排放在线实时监测,追踪重点产品全生命周期碳足迹,建立行业碳排放大数据中心。针对水泥、玻璃、陶瓷等行业碳排放特点,提炼形成10套以上数字化、智能化、集成化绿色低碳系统解决方案,在全行业进行推广。(工业和信息化部、国家发展改革委、生态环境部按职责分工负责)

(五)推进绿色制造。
13.构建高效清洁生产体系。强化建材企业全生命周期绿色管理,大力推行绿色设计,建设绿色工厂,协同控制污染物排放和二氧化碳排放,构建绿色制造体系。推动制定“一行一策”清洁生产改造提升计划,全面开展清洁生产审核评价和认证,推动一批重点企业达到国际清洁生产领先水平。在水泥、石灰、玻璃、陶瓷等重点行业加快实施污染物深度治理和二氧化碳超低排放改造,促进减污降碳协同增效,到2030年改造建设1000条绿色低碳生产线。推进绿色运输,打造绿色供应链,中长途运输优先采用铁路或水路,中短途运输鼓励采用管廊、新能源车辆或达到国六排放标准的车辆,厂内物流运输加快建设皮带、轨道、辊道运输系统,减少厂内物料二次倒运以及汽车运输量。推动大气污染防治重点区域淘汰国四及以下厂内车辆和国二及以下的非道路移动机械。(工业和信息化部、国家发展改革委、生态环境部、交通运输部按职责分工负责)
14.构建绿色建材产品体系。将水泥、玻璃、陶瓷、石灰、墙体材料、木竹材等产品碳排放指标纳入绿色建材标准体系,加快推进绿色建材产品认证,扩大绿色建材产品供给,提升绿色建材产品质量。大力提高建材产品深加工比例和产品附加值,加快向轻型化、集约化、制品化、高端化转型。加快发展生物质建材。(工业和信息化部、生态环境部、住房和城乡建设部、市场监管总局、林草局按职责分工负责)
15.加快绿色建材生产和应用。鼓励各地因地制宜发展绿色建材,培育一批骨干企业,打造一批产业集群。持续开展绿色建材下乡活动,助力美丽乡村建设。通过政府采购支持绿色建材促进建筑品质提升试点城市建设,打造宜居绿色低碳城市。促进绿色建材与绿色建筑协同发展,提升新建建筑与既有建筑改造中使用绿色建材,特别是节能玻璃、新型保温材料、新型墙体材料的比例,到2030年星级绿色建筑全面推广绿色建材。(工业和信息化部、财政部、住房和城乡建设部、市场监管总局按职责分工负责)
三、保障措施
(一)加强统筹协调。各相关部门要加强协同配合,细化工作措施,着力抓好各项任务落实,全面统筹推进建材行业碳达峰各项工作。各地区要高度重视,明确本地区目标,分解具体任务,压实工作责任,加强事中事后监管,结合本地实际提出落实举措。充分发挥行业协会作用,做好各项工作支撑。大型建材企业要发挥表率作用,结合自身实际,明确碳达峰碳减排时间表和路线图,加大技术创新力度,逐年降低碳排放强度,加快低碳转型升级。(工业和信息化部、国家发展改革委牵头,各有关部门参加)
(二)加大政策支持。严格落实水泥玻璃产能置换办法,组织开展专项检查,对弄虚作假、“批小建大”、违规新增产能等行为依法依规严肃处理。加大对建材行业低碳技术研发和产业化的支持力度。建立健全绿色建筑和绿色建材政府采购需求标准体系,加大绿色建材采购力度。在依法合规、风险可控、商业可持续的前提下,支持金融机构对符合条件的建材企业碳减排项目和技术、绿色建材消费等提供融资支持,支持社会资本以市场化方式设立建材行业绿色低碳转型基金。加强建材行业二氧化碳排放总量控制,研究将水泥等重点行业纳入全国碳排放权交易市场。完善阶梯电价等绿色电价政策,强化与产业和环保政策的协同。实行差别化的低碳环保管控政策,适时纳入重污染天气行业绩效分级管控体系。加强建材行业高耗能、高排放项目的环境影响评价和节能审查,充分发挥其源头防控作用。强化企业社会责任意识,健全企业碳排放报告与信息披露制度,鼓励重点企业编制绿色低碳发展报告,完善信用评价体系。(工业和信息化部、国家发展改革委、科技部、财政部、生态环境部、住房和城乡建设部、人民银行、银保监会按职责分工负责)
(三)健全标准计量体系。明确核算边界,完善建材行业碳排放核算体系。加强碳计量技术研究和应用,建立完善碳排放计量体系。研究制定重点行业和产品碳排放限额标准,修订重点领域单位产品能耗限额标准,提高行业能效水平。加强建材行业节能降碳新技术、新工艺、新装备的标准制定,充分发挥计量、标准、认证、检验检测等质量基础设施对行业碳达峰工作的支撑作用。推动建材行业建立绿色用能监测与评价体系,建立完善基于绿证的绿色能源消费认证、标准、制度和标识体系。研究制定水泥、石灰、陶瓷、玻璃、墙体材料、耐火材料等分行业碳减排技术指南,有效引导企业实施碳减排行动。推动建材行业将温室气体管控纳入环评管理。加强低碳标准国际合作。(国家发展改革委、统计局、工业和信息化部、生态环境部、市场监管总局、能源局、林草局按职责分工负责)
(四)营造良好环境。建立建材行业碳达峰碳减排专家咨询委员会,发挥战略咨询、技术支撑、政策建议等作用。整合骨干企业、科研院所、行业协会等资源,建设建材重点行业碳达峰碳减排公共服务平台,提供排放核算、测试评价、技术推广等绿色低碳服务。加快“双碳”领域人才培养,建设一批现代产业学院。积极推动建材行业节能降碳设施向公众开放,保障公众知情权、参与权和监督权。定期召开行业大会,加大对建材行业节能降碳典型案例、优秀项目、先进个人的宣传力度,全面动员行业力量,广泛交流经验,形成建材行业绿色低碳发展合力。(工业和信息化部、国家发展改革委、教育部、生态环境部、中国工程院按职责分工负责)







